


●今日导读 ●
1、许家印卸任 赵长龙接任恒大地产董事长;
2、肖广瑞退任万达商管总经理 齐界接任;
3、力高预期上半年溢利同比增长不低于50%;
4、首开24.58亿拿下佛山新城8.3万平宅地;
5、奥园中标深圳龙岗城更项目开发主体;
6、金融街19亿公司债今天上市 利率3.08%;
7、珠江实业拟发行15亿元中票 期限3年;
8、华润置地15亿住房租赁公司债今日付息。
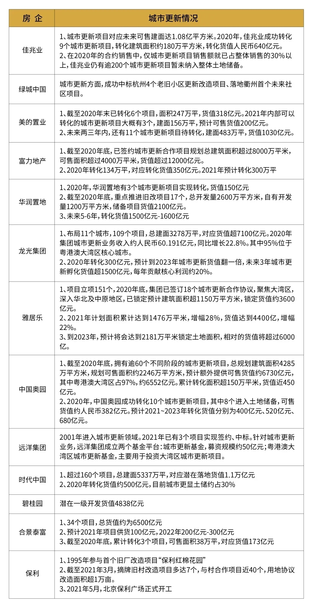
今日头条 城市更新政策收紧,对哪些房企影响最大? 近日,住房和城乡建设部就《关于在实施城市更新行动中防止大拆大建问题的通知(征求意见稿)》(以下简称“征求意见稿”)公开征求意见。意见稿释放了收紧城市更新、防止大拆大建的政策信号。 公开数据显示,目前中国百强上市房企中,参与城市更新的比例已达80%,并且已有51%的房企运营规模超百万平方米。据睿和智库不完全统计,佳兆业、恒大、富力、融创、保利和时代中国这六家房企城市更新潜在总面积均超过5000万平方米,美的、时代中国、中国奥园等房企也在2020年转化了超百万平方米的建筑面积。 部分房企城市更新项目储备及其预计转化周期 来源:睿和智库制表 2021年上半年房企部分城市更新统计 来源:克而瑞 而此次征求意见稿对城市更新明确了“坚持留改拆并举、以保留利用提升为主”的原则,增强了房地产行业和部分以城市更新为主要拿地来源的房企的不确定性。 具体提出严格控制大规模增建,原则上更新单元(片区)或项目内拆建比不宜大于2;严格控制大规模搬迁,更新单元(片区)或项目居民就地、就近安置率不宜低于50%;同时,对拆除的规模和节奏也提出了要求:“不大规模、短时间拆迁城中村等城市连片旧区,导致住房租赁市场供需失衡,加剧新市民、低收入困难群众租房困难。” 这些规定,在一定程度上有一刀切的意思,对于想布局城市更新,拿地绕开监管与土拍的房企影响较大。比如TOP50以下的房企大多以单一住宅开发为主,缺少城市服务运营经验。在层层政策压力之下,短时间或很难开发新的项目。而具有城市更新基因的房企,比如卓越集团、大华集团等,下半年或将继续拓展全国业务。 2020年以来,房企合作城市更新统计表 热点新闻 专家:各线房价涨幅收窄 调控效果持续显现 证券时报:最新数据显示,7月份各线城市新建商品住宅和二手住宅销售价格环比涨幅回落或转降,同比涨幅回落或与上月相同。专家认为,7月整体房价涨幅收窄或转降,房价调整范围覆盖一线、核心二线及热点三线城市等。当下越来越收紧加码的调控政策有望平稳市场,预计下半年一线城市大部分将进入调整周期,针对二、三线局部房价升温城市的调控将会加大,各线城市房价有望继续趋稳。 强监管下的广州房贷:年内5次提价 二套利率破“6” 21世纪经济报道:有消息称,8月中旬广州首套房贷利率全面上浮,大部分按照5.85%执行,具体以银行审批为准。事实上,此前广州地区就有国有大行上调了房贷利率。根据最新的LPR报价,目前广州地区主流首二套房贷利率分别为5.85%以上和6.05%以上,这不仅远高于其他一线城市,在全国主流城市中也遥遥领先。 佛山加强房地产经纪机构和住房租赁企业租赁业务监管 8月17日讯,佛山市住房和城乡建设局发布关于征求《关于进一步加强房地产经纪机构和住房租赁企业租赁业务监管的意见(修订稿)》社会公众意见的公告。其中提出,单次收取租金超过3个月的,或单次收取押金超过1个月的,住房租赁企业应当将收取的租金、押金纳入监管账户,并通过监管账户向房屋权利人支付租金、向承租人退还押金。 TOP100房企动态 恒大地产:8月17日,国家企业信用信息公示系统(广东)显示,恒大地产集团更换董事长、总经理以及法人代表。许家印不再担任恒大地产董事长,柯鹏卸任总经理、法人代表等职位,新任董事长、总经理和法人代表均为赵长龙,其目前职位为恒大物业执行董事兼副董事长。据恒大集团新闻发言人表示,此项变更系恒大地产借深深房回A股终止后的正常变动,未涉及具体管理架构、股权的变化。恒大地产集团是恒大集团的子公司,2017年8月前,公司的董事长、总经理及法人也一直都是赵长龙。 万达商管:8月17日,大连万达商业管理集团股份有限公司发生人事变动。据了解,大连万达商管总经理由齐界担任,肖广瑞退任并继续担任公司董事。同时,新增董事曾茂军,王志彬退任董事。大连万达商业管理集团股份有限公司成立于2002年9月16日,法定代表人为齐界,注册资本为45.27亿元人民币,经营范围包括商业综合体管理服务;商业项目建设管理及咨询;自持商业项目建设等。 中国奥园:8月16日,深圳公共资源交易中心发布《深圳市龙岗区吉华街道松元头贵坑片区城市更新项目成交结果公示》,确认深圳中建源实业有限公司为该项目合作方(该公司大股东为奥园集团)。该项目位于深圳市龙岗区吉华街道联布北路,拆除范围用地面积为4.01万平方,可建设用地面积为2.36万平方。 力高集团:8月17日公告称,根据公司目前可得资料及集团截至2021年6月30日止6个月的未经审核综合管理账目的初步评估,预计该期间溢利(扣除所得税开支后)将较2020年同期录得增长不少于50%。据介绍,有关增加乃主要由于由集团于该期间已交付物业发展项目的总建筑面积及毛利增加;及来自投资物业公平值变动的收益增加所致。 首开股份:8月17日以总价24.58亿元竞得佛山新城水口站TOD一宗宅地,折合楼面价约12154元/㎡。该地块位于乐从镇规划银桂路以北、百顺道以西,离佛山新城中心城区约1公里路程。地块用地面积8.28万㎡,容积率2.5,计容建面20.71万㎡。值得一提的是,该地块条件指出,地块南侧规划建设地铁3号线、14号线,最终应以经批准的方案为准,但地块内建筑须对轨道线进行避让,并做抗震减噪处理。 嘉里建设:8月17日,嘉里建设宣布,以4.978亿港元购入新界古洞北发展区丈量约份第95约地段共17幅地皮。地皮现属农地储备,待完成相关程序后,计划部分土地将发展为私人住宅物业。据悉,该地皮邻近未来北环线古洞站,具备交通可达性。 首开股份:8月17日,北京首都开发股份有限公司发布面向专业投资者公开发行2021年公司债券(第一期)票面利率公告。据了解,本期债券发行规模为不超过34.20亿元(含),期限为5年,经发行人和主承销商协商,最终确定本期公司债券票面利率为3.45%。 金融街:8月17日,金融街控股股份有限公司发布2021年面向专业投资者公开发行公司债券(第四期)将于2021年8月18日在深圳证券交易所上市的公告。据了解,本次债券简称“21金街04”,发行总额19亿元,期限5年期,票面年利率3.08%,发行日2021年8月6日-8月9日,起息日8月9日,上市日8月18日。 珠江实业:8月17日,广州珠江实业集团有限公司发布2021年度第二期中期票据发行披露材料。据了解,本期发行金额15亿元,期限3年,信用评级机构为上海新世纪资信评估投资服务有限公司,信用评级结果主体AAA级。关于用途,募集资金全部用于偿还债务融资工具。 华润置地:8月17日,华润置地控股有限公司发布2020年面向专业投资者公开发行住房租赁专项公司债券(第一期)2021年付息公告。据了解,本期债券简称为“20润置01”,发行总额15亿元,期限为3年,票面利率3.20%。华润置地将于2021年8月18日支付2020年8月18日至2021年8月17日的利息。据付息方案,本期债券每手(面值1000元)付息金额为32元(含税),扣税后个人、债券投资基金债券持有人每手实际取得的利息为25.6元,非居民企业每手实际取得的利息为32元。 华远地产:8月17日,华远地产股份有限公司发布2021年面向专业投资者公开发行公司债券(第四期)票面利率公告。据了解,本期债券发行面值总额不超过10亿元,经发行人和主承销商充分协商和审慎判断,最终确定本期债券票面利率为3.73%。华远地产将按上述票面利率于2021年8月17日-2021年8月18日面向专业机构投资者网下发行。 楼盘速递


