


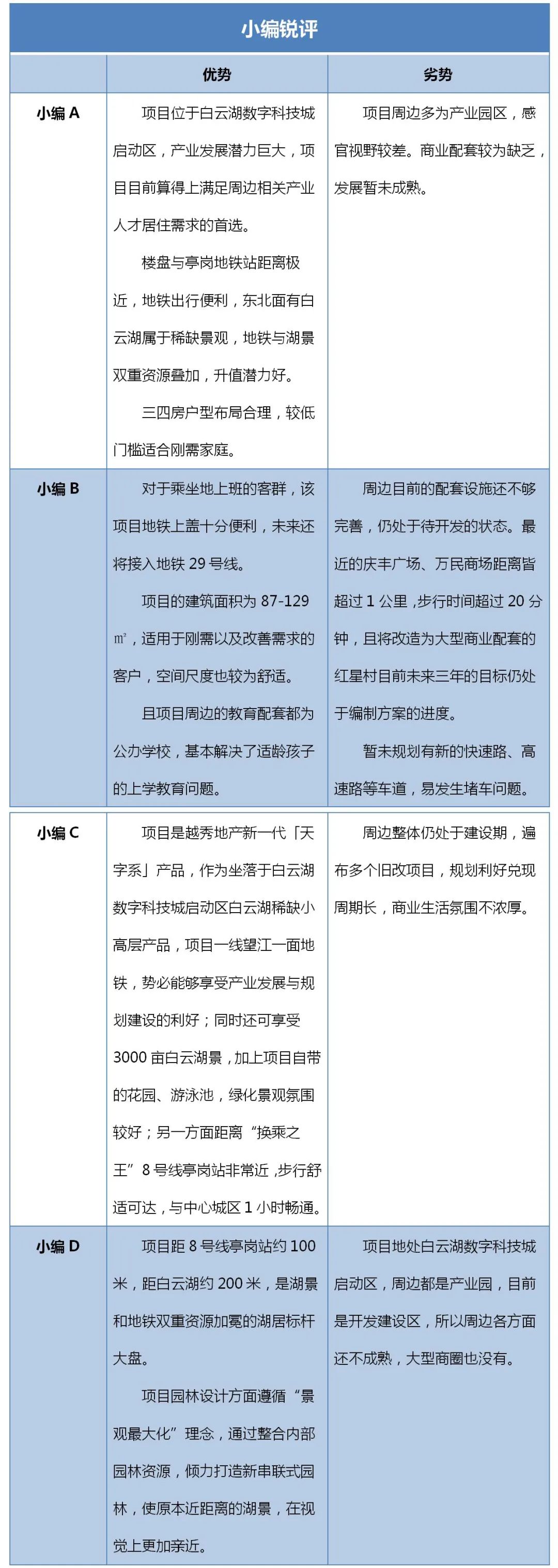
克而瑞最新数据显示,2月份广州商品住宅均价突破4字头,为40671元/平,成为广州一手房历史上最高峰值!
而在克而瑞发布的《2022年1-2月广州房企销售金额、流量排行榜》中,越秀地产成为当之无愧的TOP1!
那么,广州最新的商品房均价能买到哪里呢?越秀地产如何成为“销冠”?综合最新的两组数据,房导君找到了最佳解释范本——越秀·天悦云湖,当前售价3.9-4.2万元/㎡,值得一探!
01
数字产业赋能
越秀·天悦云湖坐落于白云湖数字科技城启动区,约100米到达8号线亭岗站,步行约5分钟到白云湖。
据了解,项目所在的白云湖数字科技城总面积28平方公里,将重点发展数字经济等产业。目前白云湖滨科技产业园(预计将于2022年落成)、中关村信息谷(已落成)、北大科技园等企业已经进驻,未来周边另有云湖科技大厦、哈工大大数据集团、力合科创(清华)等环伺,未来将带动项目价值的进一步跃升。
白云湖数字科技城总面积约28平方公里,将重点发展数字经济等产业。
从亭岗站出来,可以明显观察到项目周边整体仍处于建设阶段,建筑工地较多。项目销售中心马路对面是同时在建多个竞品项目,据现场销售人员介绍,周边将建成小商业街区。
同时,项目毗邻3000亩白云湖景,加上项目自带的花园、游泳池,越秀·天悦云湖可谓是“窗望湖景,楼下地铁”,居住环境优越。
3000亩白云湖景图
02
地铁上盖,半小时主城区距离
越秀·天悦云湖与地铁8号线亭岗站距离仅100米,是名副其实的地铁上盖。业主们可通过拥有着“换乘之王”之称的8号线,实现十一个换乘站无缝接驳十三条地铁线路,贯通越秀、荔湾、海珠、天河、花都5大城区。
未来,亭岗站将开通地铁29号线,而距离亭岗站仅仅三站之隔的聚龙站同样也将开通地铁12号线(预计2023年年底通车),届时将实现4站到白云文化广场,30分钟内通勤白云新城以及北京路-越秀商圈、体育西-天河商圈等核心商圈,覆盖广州主城区。
8号线亭岗站上盖,十一个换乘站实现无缝接驳十三条地铁线路
在立体交通网方面,越秀·天悦云湖3公里范围内,两大高速路网加持,可接驳华快-朝阳站、许广-庆丰站,贯通广州五大城区(越秀、荔湾、海珠、天河、花都),享受便捷出行。
03
一线湖景,优质配套
越秀地产每个落成项目的选址可谓独具慧眼,此次的越秀·天悦云湖项目除了一贯的引进优质教育配套之外,在交通和周边设施配套上也占有优势。
商业配套:目前,在项目外部1.6公里内有庆丰广场、万民广场等商业配套。而项目自身则配套泛会所,含有健康跑道、泳池、全龄活动区以及健身架空层等,让业主也有属于他们自己的“精致生活场”。另外,未来社区将配备有3000㎡的多元商业区、肉菜市场等,让业主不出小区也能享受吃喝玩乐的便利生活。
项目配建花园游泳池现场图
教育配套:项目配套幼儿园1所,周边3公里范围内有红星小学(区级公办)、滘心小学(区级公办)、石井中学(市级公办),还有旁边的品实云湖花城九年一贯制学校,教育配套齐全。
配建幼儿园效果图
医疗配套:周边有广安医院、广州东方医院、石井人民医院3家医疗机构配套为家人健康保驾护航。另外已敲定广州市第一人民医院将在规划区域内落址一所综合性三甲医院,未来将为周边居民提供更优质医疗服务。
广安医院
04
靠湖观园,三至四房刚需改善户型
越秀·天悦云湖作为越秀地产新一代「天字系」产品,坐落于白云湖数字科技城启动区,在白云区属于稀缺小高层产品。
项目效果图
项目现场图
据现场销售经理介绍,项目为17层层高的低密度小高层,2梯4户,共2686套,总共分为三期销售,目前首期开盘已去化500多套,在售面积为87-129㎡的精装修三至四房,预计2023年底可交付。
户型展示
129㎡户型样板间,做了入户玄关设计可观赏社区园林,餐客厨一体化的横厅设计较显空间宽阔,并设计了一个开放式功能室便于生活收纳,约6M超长景观阳台采光和视野较好;
左右滑动查看更多
餐客厨一体化设计
102㎡户型带6.7米南向巨幕阳台,U型厨房折叠式隔断,四房设计适合刚需改善型家庭;
左右滑动查看更多
6.7米阳台连接客厅和次卧
87㎡户型采用竖厅设计,带6.2米宽景阳台与餐厅飘窗形成南北对流,3+1房能够观赏社区中心园林泳池。
左右滑动查看更多
87㎡三房竖厅设计
---THE END---